加载中
首页
理财产品
信息披露
人员公示
销售人员公示
投资人员公示
代销渠道信息公示
托管机构公示
理财业务报告
公募产品公告
销售文件
发行公告
净值公告
定期报告
临时及重大公告
到期公告
私募产品公告
公司公告
定期公告
其他公告
关联交易信息披露
公司新闻
公司动态
媒体聚焦
公司视频
客户服务
业绩快报
投资者陪伴
市场资讯
渤银有知
相声剧场
津津乐道
投资者保护
法律法规
月对账单
购买指南
投诉建议
专题专栏
党建园地
党纪学习教育
总书记关于金融工作重要论述
贯彻落实党的二十届三中全会精神
反洗钱专栏
关于我们
公司简介
公司领导
组织架构
公司荣誉
企业文化
证照公示
联系我们
加入我们
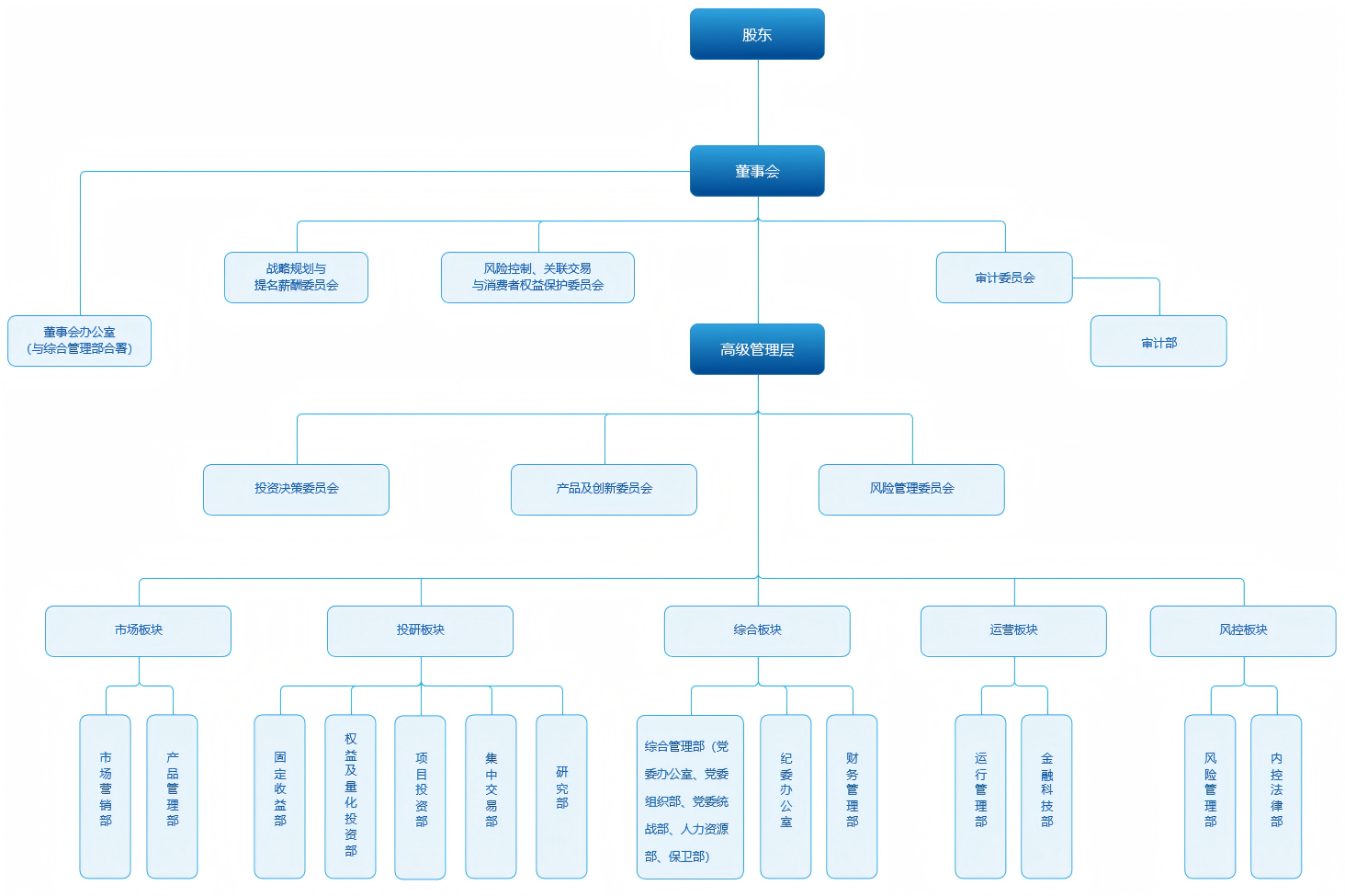
当前位置:首页 > 关于我们 > 组织架构
服务咨询电话
022-58065621
友情链接
地址:天津市河东区八纬路219号中建中心6层局部和8-10层邮编:300012
微信公众号
app下载
©2024渤银理财有限责任公司版权所有津ICP备2024018395号-1津公网安备12010202000883